OnCE - Online Collaborative Environment

Online Collaborative Environment

Design addresses the problem associated with the scheduling meetings and the hassles of collaborative working among groups by augmenting the real world experience with better connectivity, good and reliable application to facilitate online collaborative work environment.

Application overview

IUPUI has number of undergraduates and graduate students working on team projects and assignments, which requires collaborative efforts from all the team members. Above all, the problems they face are scheduling and meeting, also many issues with document sharing and working collaboratively on single document. Our project addresses the problem with the scheduling meetings and the hassles of collaborative working among groups. Although the school offers various facilities such as collaborative study rooms which are equipped with large screen displays, whiteboards and high speed internet connection to allow the students to work in distraction free environment, they still face issues regarding managing the documents and have to move around to brainstorm on the whiteboard.

Let's you create team with fellow student and also creates a workspace for Team Study.
Help schedule team meeting and reminds you with the agenda of the meeting.
Helps you work collaboratively with supporting tools for brainstorming.
Help you to create and archive the team related data at from single point of access.

Audience and context

Contextual Interviews - Field Work Setting

We planned to conduct contextual inquiry on groups in the UITS collaborative study rooms. The UITS rooms are equipped with large screen displays, whiteboards and table which will allow at least 3 people to work together. The large screen displays were connected to high speed internet and separate wireless access was provided to all the students on campus. The participants’ usually preferred UITS study room since its located closer to the Einstein Bros Cafeteria and they can catch a quick bite and resume back to work.

We observed fifteen study groups and one research project group, while the two study groups preferred meeting in UITS study rooms, the project group preferred AVL Lab which offers more advanced facilities and comfortable environment to move and discuss activities while moving around.

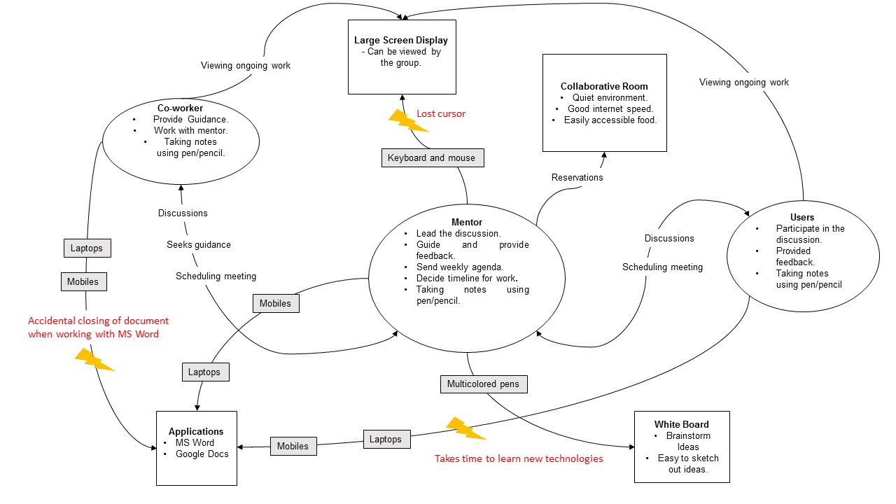
Consolidated Work Models

From the data collected by contextual interviews, we created the flow, sequence, physical, artifact and cultural models for each of the findings. This gave us a clear picture of needs and problems faced by students working in the team. The consolidated work models helped reveal profiles, roles, coordination, artifacts, influences, intents, and breakdowns in the all contexts.


Affinity Diagram

From the affinity analysis, we located a number of key issues that students encountered before and during their project/study groups. Four major themes were extracted from the diagram: communication, planning, content sharing, and storage.



Design Phase

Vision

Visions for “Study Group” consists of the two main phases, scheduling of meeting and meeting in progress.
[1] Scheduling is focused on the planning of meeting with location, time preferences and agenda.
[2] Meeting in progress deals with the activities such as screen sharing (sharing screen on large screen display), and screen mirroring.


StoryBoards

The storyboard illustrates a scenario in which the application can be used. As we can see one of the users wants to schedule a group study meeting but is unaware of the others schedules and the other team mates have their own time and day preferences. So one of the user takes the role of the scheduler and sends his schedule and desired location to the other team members via the app. The other team members also feed their schedule to the app and the app decides the apt timing based on the schedules inputted.



User Environment Design

The User Environment Design (UED) model was preferred since it was the best fit “Once”. It helped us in taking structural decisions based on the user work/activity. We started with our storyboard sequence and identified focus areas as described in the UED diagram is on the following page. Nine places (focus areas) were recognized.

Paper Prototyping

Based on the UED we sketched few of the screen as low fidelity prototype. Once the paper prototypes were ready, we tested them with three teams and then made changes to the application based on the feedback.


High-Fidelity Prototype

We built the high fidelity interactive prototype. Also performed iteration on those based on usability testing.


Retrospective and Lessons Learned

[1] The timeframe for the project was very tight and if we would have gotten more time, we could have spent more time interviewing and observing more teams to gather as much as data as possible.
[2] We realized that we could have got expert opinion during our brainstorming sessions. Unfortunately, it was not possible to have an expert available in given time frame.
[3] This project also allowed me to work with a different team and integrating ideas from other teammates.
[4] I feel that some decisions during the project might have been influenced due to the lack of time.


prev project All Projects next project